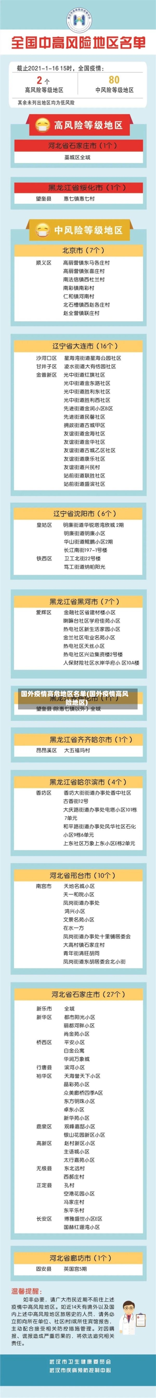
国外疫情高危地区名单(国外疫情高风险地区)
本文目录一览:
- 〖壹〗 、注意!外交部发布最新疫情高风险国家名单
- 〖贰〗、疫情期间美国最安全州排名出炉,,第一竟然是这里!
- 〖叁〗、泰国民航局:疫区乘客前往泰国前需出示健康证明,否则拒绝登机
- 〖肆〗 、刚开始做外贸,想知道哪些国家属于外贸收款高风险地区?
- 〖伍〗、新冠疫情全球蔓延,哪些国家属于高风险?外交部提醒中国公民暂勿前往这...
- 〖陆〗、英国入境隔离政策要改了!附英国当前疫情较严重的20个地区名单
注意!外交部发布最新疫情高风险国家名单
月2日 ,外交部更新了中国公民暂勿前往的新冠肺炎疫情高风险国家名单,包括意大利 、美国、西班牙、德国、伊朗 、法国、韩国、瑞士 、英国、荷兰、奥地利 、比利时、挪威、葡萄牙 、瑞典、澳大利亚、巴西 、土耳其、马来西亚、丹麦、加拿大 、以色列、捷克、爱尔兰 、菲律宾、泰国等26个国家 。

外交部提醒中国公民暂勿前往的高风险国家共15个,包括意大利、西班牙 、法国、德国、美国 、瑞士、英国、荷兰 、瑞典、挪威、丹麦、奥地利 、比利时、伊朗、韩国。以下是具体说明:高风险国家名单的确定依据这些国家被列为高风险地区 ,主要因其疫情严重程度 、医疗资源压力及防控形势复杂等因素。
对南非等Omicron高风险国家实施断航,暂停航班往来以阻断输入性传播 。隔离与校园防疫 确诊者需严格隔离,具体政策可能涉及密切接触者追踪及校园防控措施调整。在英留学生需重点落实的防护措施严格遵守当地防疫规定密切关注英国政府发布的疫情通报(如Gov.uk) ,及时了解政策更新,包括口罩令、聚集限制等。
中国外交部最新发布的《关于公布海外旅行安全风险等级的通知》中,加拿大被明确列为“低风险”国家 。海外旅行安全风险等级划分:红色(极高风险):外交部提醒中国公民近期暂勿前往,已在当地的人员和机构尽快撤离或转移至安全地区。
随着新冠肺炎疫情在全球蔓延 ,一些国家的疫情形势变得非常严峻。中国外交部发布提醒,告知中国公民近期如有出国或旅游计划,应尽量避开疫情风险相对较高的15个国家。 这些国家包括意大利、西班牙 、法国、德国、美国 、瑞士、英国、荷兰 、瑞典、挪威、丹麦、奥地利 、比利时、伊朗和韩国 。
疫情高风险国家有哪些随着新冠肺炎疫情在全球持续蔓延 ,外交部今天(3月17日)发布安全提醒,提醒中国公民充分评估出国旅游可能带来的感染风险,暂勿前往意大利、西班牙 、法国、德国、美国 、瑞士、英国、荷兰 、瑞典、挪威、丹麦 、奥地利、比利时、伊朗、韩国等高危国家 ,近来仍在上述国家。
疫情期间美国最安全州排名出炉,,第一竟然是这里!
最不安全州:内华达州被评为最不安全的州,其次是新冠死亡率比较高的西维吉尼亚州和俄克拉荷马州。疫情初期热点地区排名:纽约和新泽西分列第23位和第17位 。
每个州都有安全的城市和危险的城市,要说美国治安比较好的大城市 ,非圣地亚哥莫属。非圣地亚哥是加州第二大城市 、美国第八大城市。圣地亚哥也是著名的旅游城市,在治安工作上的投入也很大 。
健康和安全相关压力:排名第43名,在健康和安全方面压力相对较小。住房压力突出:纽约州在“最难以负担的住房 ”这项关键指标上列为第3名 ,高昂的房价给居民带来巨大压力。纽约州就业岗位恢复缓慢的原因疫情冲击:疫情期间纽约市全程封锁,并采取严格防疫措施,对经济和就业造成严重影响 。
泰国民航局:疫区乘客前往泰国前需出示健康证明,否则拒绝登机
〖壹〗、健康证明需明确显示乘客未感染新冠病毒,具体形式可能包括核酸检测阴性报告、健康声明书或医疗机构出具的证明文件。证明文件的有效期需符合泰国官方要求(如核酸检测需在登机前7两小时内完成) ,否则可能被视为无效。拒绝登机条件:若乘客无法出示符合要求的健康证明,航司将拒绝为其办理登机手续,且不予打印机票 。
〖贰〗 、泰国要求入境人员持有保额10万美元以上的医疗保险订单 ,未持有者航空公司须拒绝其登机。具体说明如下:泰国入境新政策背景3月11日,泰国卫生部发布公告,将中国(包括港澳地区)、伊朗、意大利和韩国等确诊病例超过1000人的国家列为新冠肺炎境外危险传染病区。
〖叁〗 、根据泰国民航局的通知 ,从中国(含港澳)、伊朗、意大利 、韩国出发,入境泰国的所有旅客(泰国国籍除外)需前往医院开具泰国指定的健康证明和新冠病毒检测报告并盖章。证明和报告必须在签发日期前的14天里接受医生观察,且证明、报告只在出发前的2天内有效 。

刚开始做外贸,想知道哪些国家属于外贸收款高风险地区?
〖壹〗、非洲部分地区:如尼日利亚 、刚果民主共和国、津巴布韦等 ,这些国家政治不稳定,货币贬值严重,经济发展滞后。 中东地区:如叙利亚、伊拉克、阿富汗等 ,这些地区战乱不断。 拉丁美洲部分国家:如委内瑞拉 、阿根廷、巴西等,这些国家经济形势不稳定,外汇管制严格 。
〖贰〗、未受制裁但疑似为受制裁实体提供金融服务的国家:如阿联酋(主要是迪拜 、阿布扎比、沙迦这3个酋长国)、沙特 、土耳其等国。这些国家的美元付款可能涉嫌为高风险个人/组织提供金融服务,因此可能会受到世界社会的核查。未受制裁但高风险国家:例如土耳其、巴基斯坦等国 。
〖叁〗、高风险国家:摩洛哥 、南非、埃及、尼日利亚 、阿尔及利亚案件数量及金额居洲别前五 ,增幅较大。摩洛哥、阿尔及利亚、尼日利亚、肯尼亚 、突尼斯出险率显著高于全球平均水平。大洋洲地区 整体情况:报损案件数量及金额分别同比增长约214%和373% 。高风险国家:澳大利亚案件数量及金额同比增幅分别达143%和317%。
〖肆〗、全球付款风险地图:高风险地区希腊:逾期90天以上的企业占比达14%,建筑业和零售业是重灾区。罗马尼亚:逾期90天以上的企业占比18%,小微企业逾期率超过20% 。印度:逾期90天以上的企业占比4% ,其中金融业长期拖欠企业比例高达27%。
〖伍〗、中风险国家:属于敏感地区,可交易但需提前与银行沟通,提供合同 、沟通记录、物流单据等证明交易合法性。香港银行账户维护8大重点香港银行风控体系严苛 ,以下行为会触发AI风控警报或严格监控:账户交易行为 频繁收取外贸佣金。与敏感地区(如伊朗、俄罗斯 、叙利亚等)交易 。
〖陆〗、偏僻国家或高风险地区地址:客户要求将货物送至经济落后、战乱频发或诈骗高发地区(如部分非洲 、中东国家),或地址为偏远岛屿、无人区等,需谨慎处理。此类地区物流追踪困难 ,且拒付后追责成本高。
新冠疫情全球蔓延,哪些国家属于高风险?外交部提醒中国公民暂勿前往这...
〖壹〗、外交部提醒中国公民暂勿前往的高风险国家共15个,包括意大利 、西班牙、法国、德国、美国 、瑞士、英国、荷兰 、瑞典、挪威、丹麦 、奥地利、比利时、伊朗 、韩国 。以下是具体说明:高风险国家名单的确定依据这些国家被列为高风险地区,主要因其疫情严重程度、医疗资源压力及防控形势复杂等因素。
〖贰〗、随着新冠肺炎疫情在全球蔓延 ,一些国家的疫情形势变得非常严峻。中国外交部发布提醒,告知中国公民近期如有出国或旅游计划,应尽量避开疫情风险相对较高的15个国家 。 这些国家包括意大利 、西班牙、法国、德国、美国 、瑞士、英国、荷兰 、瑞典、挪威、丹麦 、奥地利、比利时、伊朗和韩国。
〖叁〗 、外交部提醒中国公民近期暂勿或谨慎前往以下国家部分地区: 哥伦比亚 北桑坦德省:2025年1月卡塔通博地区武装冲突严重,公共秩序严峻。 考卡省、考卡山谷省及安蒂奥基亚省:2025年9月发布谨慎前往提醒 。
〖肆〗、月2日 ,外交部更新了中国公民暂勿前往的新冠肺炎疫情高风险国家名单,包括意大利 、美国、西班牙、德国、伊朗 、法国、韩国、瑞士 、英国、荷兰、奥地利 、比利时、挪威、葡萄牙 、瑞典、澳大利亚、巴西 、土耳其、马来西亚、丹麦、加拿大 、以色列、捷克、爱尔兰 、菲律宾、泰国等26个国家。
〖伍〗、外交部要求中国公民暂勿前往刚果(金)东部(北基伍 、南基伍、伊图里、上韦莱四省及周边坦噶尼喀省)以及17个高风险国家/地区,谨慎前往日本和10个中风险国家/地区。
〖陆〗 、外交部提醒中国公民近期暂勿前往埃塞俄比亚 ,主要因当地北部地区武装冲突加剧,全国进入紧急状态,存在较大安全风险 。具体说明如下:局势背景:近期 ,埃塞俄比亚北部地区武装冲突加剧,政治安全局势的不稳定性和不确定性增大,存在较大安全风险。11月2日 ,埃塞联邦政府宣布全国进入紧急状态,为期6个月。
英国入境隔离政策要改了!附英国当前疫情较严重的20个地区名单
英国入境隔离政策将引入机场检测以缩短隔离时间,近来疫情较严重地区包括大曼彻斯特、莱斯特市、伯明翰市及苏格兰阿伯丁等20个地区。具体如下:英国入境隔离政策新动向现行政策:来自非免隔离国家的旅客 ,入境英国均需隔离14天 。所有抵达英国的入境者需填写追踪联系表,包含个人信息及在英住址 、联系方式等。
英国政府公布的入境隔离新规将于2月15日正式实施,从新冠疫情高风险国家/地区返回英国的英国居民及爱尔兰国民,必须在政府指定酒店隔离10晚 ,旨在控制南非和巴西变种新冠病毒的传播。
英国留学生迎来利好政策:入境隔离缩短至“5+3”,入境航班熔断机制取消,回国流程进一步简化 。入境隔离政策调整原政策:入境人员需进行“7天集中隔离+3天居家健康监测” ,期间赋码管理、不得外出。
英国自2021年10月4日起实施入境新规,简化“红绿灯系统 ”为单一红色名单,并依据疫苗接种状态调整非红色名单国家旅客的入境措施。
对中国入境者的影响已接种认可疫苗者:中国原属琥珀色名单 ,新政后无需隔离,仅需快速检测 。需确认疫苗接种证明符合英国要求(如通过NHS COVID Pass或官方认证文件)。未接种认可疫苗者:仍需隔离及两次PCR检测,流程与旧政无异。政策实施时间与建议生效日期:2021年10月4日 。
发表评论