【扬州中风险地区疫情,扬州中风险区地图】
本文目录一览:
- 〖壹〗、危重型升至6例,一地区调为高风险!封闭小区,足不出户!
- 〖贰〗 、扬州又有8个地区升级为中风险地区,当地的疫情究竟有多严重?
- 〖叁〗、扬州中高风险区列表
- 〖肆〗、今日早报(8-18)
危重型升至6例,一地区调为高风险!封闭小区,足不出户!
扬州市8月7日新增本土新冠肺炎确诊病例36例 ,其中危重型病例增至6例,广陵区湾头镇联合村调整为高风险地区,部分区域实施封闭管理。疫情数据与病例分型8月7日0-24时,扬州市新增本土确诊病例36例 ,累计报告308例 。

涉及了总共6万人,而且本土已经确认的总共有10例无症状感染,总共有6例中风险地区 ,已经高达11个。这次涉及的人数已经超过了6万人,辽宁这次的疫情引起了很多人的关注,相关部门已经做了相应的措施。超过6万人了 ,已经有好多个小区都封闭了,而且现在在大力的监管这些地区。

对高风险区我们实行“足不出户、上门服务 ”的区域封闭管控措施 。一是高风险等级“按楼栋升,按楼栋降” ,出现阳性感染者的楼栋5小时内升为高风险区,实施封闭管理,严格禁止所有住户外出流动 ,在楼栋拉设警戒线,在入户门张贴封条,安排工作人员24小时巡逻值守。

扬州又有8个地区升级为中风险地区,当地的疫情究竟有多严重?
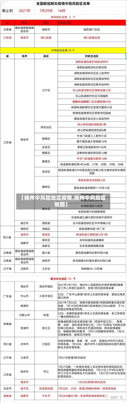
扬州有8个地方升级为中风险地区。近来扬州又有8个地方升级为了中风险地区,在这一次调整过后 ,扬州近来有92个地方属于中风险地区,有两个地方属于高风险地区 。这个情况现在已经比较严重了,很多居民也正在积极配合新冠疫情的防范工作 ,同时有很多人在排队做核酸检测,通过这样的方式对疫情防控工作尽一份力。扬州之前出现了确诊案例。
扬州新型冠状病毒肺炎疫情防控指挥部宣布,将8个地区调整为中危区 。原中等风险区为广陵区唐王乡山湾花园社区山湾花园二期13号楼 、14号楼和15号楼以南的区域 ,以及广陵区唐王乡山湾花园社区山湾花园四期的区域。云和仁家北区、云和仁家光柱花园。
截止8月10日,扬州并没有公布封城的消息,也不会封城 ,只会对当地疫情中高风险地区进行封闭管理 。而扬州疫情中高风险地区结束封闭管理,需要达到以下条件才行:条件一:14天无新增感染者 若封闭管理区域内〖Fourteen〗、天没有出现新增病例,就达到解封条件之一。
扬州市邗江区双桥街道康乐新村:该社区被调整为中风险地区 ,需加强社区管理,确保居民健康安全。扬州市邗江区双桥街道柳湖北苑:作为中风险地区,需严格落实防控措施,防止疫情扩散 。扬州市邗江区蒋王街道四联村后庄组:该区域被划分为中风险地区 ,需加强监测和排查工作。
扬州中高风险区列表
〖壹〗 、扬州中高风险地区名单如下:高风险地区:扬州市邗江区双桥街道武塘社区明月路以南、文汇西路以北、维扬路以西 、新城河路以东区域:该区域已被调整为高风险地区,需实行严格的封控措施,居民需居家隔离 ,非必要不外出。中风险地区:扬州市广陵区东关街道大草小区:该小区被划分为中风险地区,需加强防控,居民需减少外出 ,做好个人防护。
〖贰〗、进入疫情风险查询页面在国务院客户端小程序首页,找到页面中间位置的“疫情风险查询”入口并点击 。选取全国疫情中高风险地区查询在疫情风险查询页面中,点击顶部“全国疫情中高风险疫情地区”选项。
〖叁〗、近来无法通过支付宝直接查询扬州具体隔离点 ,但可查询扬州中高风险地区及疫情相关数据,具体操作如下:查询扬州中高风险地区:打开支付宝应用,在首页或搜索栏中输入“疫情 ”关键词 ,进入疫情相关服务页面。在疫情服务页面中,选取或切换至“扬州”作为目标城市 。
〖肆〗 、全国中高风险地区名单截至2021年8月19日9:00,全国31个省(自治区、直辖市)和新疆生产建设兵团共有29个高风险地区,78个中风险地区。
〖伍〗、以下是2021年8月左右的状态。共28个高风险地区 ,68个中风险地区 。
今日早报(8-18)
〖壹〗 、月18日早报要点如下:北京市教委规范义务教育与校外培训北京市教委明确要求,义务教育阶段学校严禁以任何形式划分重点班、实验班;校外培训机构不得超标超前培训,且不得占用国家法定节假日、休息日及寒暑假期组织学科类培训 ,进一步落实“双减”政策。
〖贰〗、021年8月18日 今日早报:每天精选12条新闻简报 农历日期:七月十一核心内容:涵盖法律修订 、社会治理、科技进展、世界时事等领域的12条热点新闻及1条微语。国内新闻个人信息保护法草案三审我国拟立法禁止大数据杀熟,规范企业数据使用行为,保护消费者权益 。
〖叁〗 、月18日早报核心内容如下:银行理财产品净值化转型成效显著转型背景与进展:今年是银行理财业务规范化转型的收官之年。根据银行业理财登记托管中心发布的《中国银行业理财市场半年报告(2021年上)》 ,各银行严格落实监管要求,大幅压缩老产品规模,产品结构显著改善 ,产品体系进一步丰富。
发表评论