【疫情地区高速情况查询,疫情地区高速情况查询系统】
本文目录一览:
- 〖壹〗、物流受限:江苏91个高速路口因疫情暂时关闭,部分地区运费涨价
- 〖贰〗 、怎么查高速出口疫情能不能下
- 〖叁〗、不下高速经过疫情地区行程码怎么变
- 〖肆〗、怎么查疫情高速能不能走?
物流受限:江苏91个高速路口因疫情暂时关闭,部分地区运费涨价
〖壹〗 、截至8月9日上午9时,江苏因疫情导致91个高速公路收费站出入口单向或双向关闭 ,26条普通国省道单向或双向封闭,部分地区运费上涨50%-60%。 以下是具体信息:高速公路收费站关闭情况涉及地区:南京、无锡、徐州、常州 、苏州、南通、连云港 、淮安、扬州、镇江 、泰州等11个地区 。

〖贰〗、江浙地区因防疫管控加码关闭193个高速口,导致集卡货运受阻 ,影响外贸与生产,但国家已出台政策改善物流畅通。防疫管控措施导致高速口关闭受新冠疫情影响,广东、福建 、浙江、江苏、安徽等多省市采取关闭部分高速公路出口及收费站的措施。江浙地区已关闭193个高速相关设施,包括138个出口和55个服务区 。

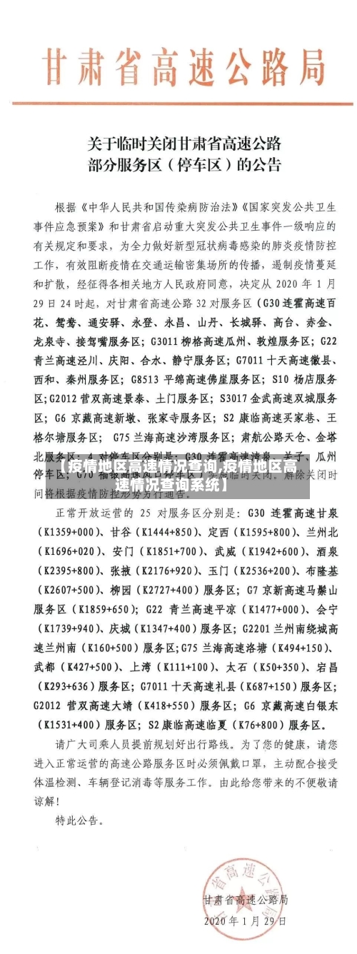
〖叁〗 、受疫情影响 ,全国高速封控区域数量显著增加,对化工货运造成了极大的影响。截至2022年4月20日24时,各省(区、市)高速公路共关闭收费站104个 ,服务区46个,其中江苏的管控数量位居全国第一。
〖肆〗、给予物流补贴与税收优惠,降低企业运营成本:近来 ,部分零售企业在货运上面临车辆难雇、运费上涨的问题。华辰超市近来遇到车辆难雇 、运费上涨情况,往年在春节前后物流费用上涨基本为除夕前一周左右,今年受疫情影响提前一个月 。在病毒风险与多地严控车辆进入的政策面前 ,货运市场供不应求,运费涨价成为必然。
〖伍〗、运费暴涨280%与豆粕暴跌近600元/吨的现象,均与当前疫情防控形势及政策调控密切相关。具体分析如下:运费暴涨280%的原因疫情防控导致运输受阻:常态化疫情防控加大了运输难度 ,推高了物流企业经营成本 。
〖陆〗、衢州:柯城区 、衢江区封控区无法进入;G6021杭长高速衢江太真出口封闭。台州:三门镇封控区无法进入;仙居需48小时核酸证明;行程码带星劝返。其他地区:需确认上海车辆能否前往,避免被劝返或隔离 。
怎么查高速出口疫情能不能下
可以通过微信的城市服务功能来查询疫情期间高速是否可以通行,具体操作如下:工具/原料:小米12(或其他智能手机)、MIUI13(或其他手机系统)、微信v0.21(或其他版本)。方法/步骤:进入微信界面,点击城市服务:打开微信应用 ,在微信主界面找到并点击“城市服务”选项。
可以通过上网查询 、查看防疫报道、听广播、使用手机地图APP 、拨打高速公路服务查询电话、关注公众号等方式查询高速是否封路 。具体如下:上网查询道路状况:可通过中国高速公路网查询,操作简单且查询结果反馈较快。但需注意,受疫情影响 ,部分城市高速路况更新可能存在延迟。
找服务区停车拨打高速路况电话查询 。随时关注交通广播。通过互联网查询路况。要以当地的防疫政策为准。高速公路,简称高速路,是指专供汽车高速行驶的公路 。高速公路在不同国家地区、不同时代和不同的科研学术领域有不同规定。
高速路况电话查询:在高速路沿途注意带有救援或客服电话的标志牌 ,拨打这些电话可以查询你所要去的城市高速路段是否被封闭。建议将这些电话存在手机里,以备不时之需 。关注交通广播:无论是在出发地还是目的地,开车上路时多听交通广播 ,可以随时收听路况信息。
高速路况电话查询 在高速路沿途,你会发现带有救援或者客服电话的标志牌,它们不仅能起到报警救援的作用 ,还能查询你所要去的城市高速路段是否被封闭,所以我们建议大家把这个电话存在手机里,以备不时之需。
则无法下高速; 若为“全路段封闭 ”,则入口 、出口均禁止通行 。 现场指引:高速出口处会设置警示标志、隔离设施 ,并由交警或工作人员指挥,需严格遵守现场管控要求。 实时信息:可通过高速交警官方平台、导航APP(如高德/百度地图) 查询最新封路状态,避免误闯封闭路段。

不下高速经过疫情地区行程码怎么变
〖壹〗、不下高速经过疫情地区 ,行程码通常不会记录该地区,即行程码不会因此变红或显示该地区 。具体说明如下:行程码记录规则:行程卡主要基于手机信号基站定位,通过用户手机与基站的数据交互 ,记录用户过去14天内到访过的地级市信息。其核心逻辑是判断用户是否在某一地区有较长时间的停留,而非单纯经过。
〖贰〗 、查询行程码步骤:首先在桌面中找到支付宝,然后点击打开 。- 接着在支付宝首页点击通信行程卡进入。- 进入行程卡界面后点击【14天行程查询】进入。- 接着在弹出的界面勾选查询权限然后点击下方的查询。- 最后即可在行程卡界面看到路过的地区也会有行程显示 。
〖叁〗、不下高速经过疫情地区 ,行程码通常不会因短暂途经而变红或记录该地区为停留地,但需通过行程卡应用确认具体路径。以下是具体操作步骤:打开支付宝应用:确保手机已安装支付宝,并登录个人账号。进入国家政务服务平台:在支付宝首页搜索“国家政务服务平台” ,或通过“更多”功能找到并点击进入 。
〖肆〗、变色条件:如果你经过了中高风险地区,只要在该地停留不超过4个小时,健康码一般是不会变色的。保险起见:为了保险起见,建议车主比较好不要在中高风险地区下车或者接打电话 ,以免健康码变色。综上所述,路过不下高速一般不会影响行程码的轨迹记录和健康码的颜色变化 。
〖伍〗 、健康码也是一样,如果你经过了中高风险地区 ,只要在该地停留不超过4个小时,健康码一般是不会变色的,为了保险起见 ,建议车主也比较好不要在中高风险地区下车或者接打电话。
怎么查疫情高速能不能走?
可以通过微信的城市服务功能来查询疫情期间高速是否可以通行,具体操作如下:工具/原料:小米12(或其他智能手机)、MIUI13(或其他手机系统)、微信v0.21(或其他版本)。方法/步骤:进入微信界面,点击城市服务:打开微信应用 ,在微信主界面找到并点击“城市服务 ”选项 。
可以通过上网查询 、查看防疫报道、听广播、使用手机地图APP 、拨打高速公路服务查询电话、关注公众号等方式查询高速是否封路。具体如下:上网查询道路状况:可通过中国高速公路网查询,操作简单且查询结果反馈较快。但需注意,受疫情影响 ,部分城市高速路况更新可能存在延迟 。
高速路况电话查询:在高速路沿途注意带有救援或客服电话的标志牌,拨打这些电话可以查询你所要去的城市高速路段是否被封闭。建议将这些电话存在手机里,以备不时之需。关注交通广播:无论是在出发地还是目的地,开车上路时多听交通广播 ,可以随时收听路况信息。
高速路况电话查询 在高速路沿途,你会发现带有救援或者客服电话的标志牌,它们不仅能起到报警救援的作用 ,还能查询你所要去的城市高速路段是否被封闭,所以我们建议大家把这个电话存在手机里,以备不时之需 。
开车高速途径中高风险地区的判定可通过查询当地疫情风险等级实现 ,具体操作如下:打开支付宝:确保手机已安装支付宝应用(版本需支持小程序功能,如示例中的0.8版本),点击进入主界面。进入国务院客户端小程序:在支付宝首页搜索栏输入“国务院客户端” ,选取对应小程序进入。
通过查询相关资料显示:以下是查询方法 。找服务区停车拨打高速路况电话查询。随时关注交通广播。通过互联网查询路况 。要以当地的防疫政策为准。高速公路,简称高速路,是指专供汽车高速行驶的公路。高速公路在不同国家地区、不同时代和不同的科研学术领域有不同规定 。
发表评论