山东疫情防控地区/山东疫情防控各地最新政策
本文目录一览:
- 〖壹〗、云浮疾控提醒有聊城大同济南旅居史人员立即报备
- 〖贰〗 、山东疫情高风险区域的有哪些
- 〖叁〗、山东疫情防空比较好的城市
- 〖肆〗、近来山东疫情中高风险地区有哪些
云浮疾控提醒有聊城大同济南旅居史人员立即报备
云浮疾控提醒:1月21日(含)以来途径山东聊城市 、1月20日(含)以来途径山西大同市、1月20日(含)以来途径山东济南市 ,或有以上地区旅居史的人员,以及与通报病例活动轨迹有交集、重合的来(返)云人员,需立即向所在社区报备 ,并配合当地疫情防控措施。

月1日云浮疾控提醒:2021年12月19日以来有河南洛阳旅居史 、12月28日以来有宁夏银川旅居史的来(返)云人员,以及粤康码“红码”或“黄码 ”人员需主动向社区报备,并配合健康管理措施 。

东莞大朗镇旅居史人员:2月10日以来有东莞大朗镇旅居史的人员 ,需尽快查看自身健康码,并向属地社区、工作单位或酒店报备。粤康码绿码人员需就近开展一次核酸检测;粤康码黄码和红码人员需按照社区工作人员指引落实核酸检测和健康管理。

022年1月新疆伊犁州前往云浮的人员需立即向所在社区报备,并配合当地疫情防控措施 。具体规定及注意事项如下:报备对象2022年1月17日(含)以来途经新疆伊犁州旅居史的人员,或具有伊犁州旅居史的人员 ,以及与通报病例活动轨迹有交集、重合的来(返)云人员,均需主动报备。
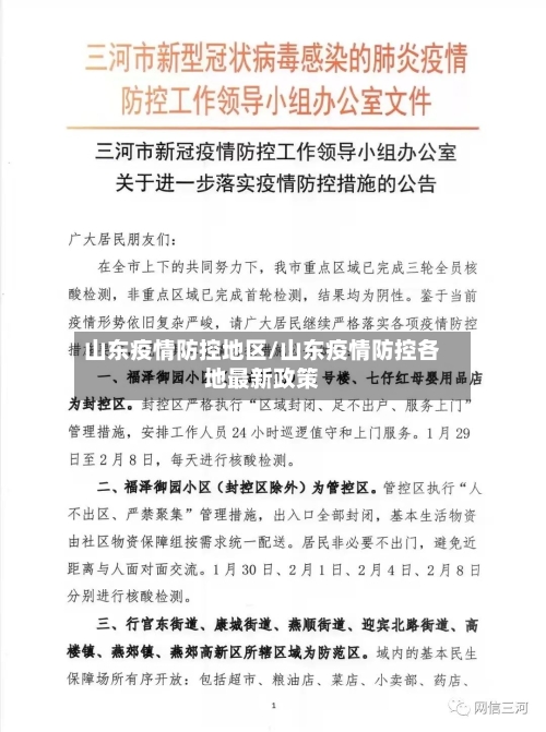
近期从上述地区入鲁已经抵达目的地的人员,请主动向社区、住宿宾馆和单位报备 ,按规定在3天内进行2次核酸检测,继续进行7天自我健康监测,必需外出时请做好个人防护。

山东疫情高风险区域的有哪些
河西区(1个):天塔街清海湾大众浴池 。滨海新区(1个):天津临港经济区东方星城。山东省 青岛市(2个):莱西市第七中学(龙口东路25号) ,龙口东路18号安居小区。威海市(2个):威海经济技术开发区华夏路51号鼎信大厦,威海火炬高技术产业开发区古寨东路145号渊源澡塘。
近来青岛莱西市,滨州市 ,淄博市,德州禹城市,威海市为高风险地区 。疫情的高中低风险地区划分标准是依据一个街道或者乡镇14天内是否有新冠确诊病例 、有多少病例 ,来进行划分高中低这三个风险等级,且具体的划分标准还需要按照新冠肺炎疫情转变进行适时调整。
高风险地区域有济南历下区趵突泉街道东村8号楼东侧平房,聊城东昌府区郑家镇郭庄村,潍坊区北关街道三友华锦苑19号楼 ,德州德城区新湖街道北园小区,临沂兰山区半程镇新程社区,青岛市南区中山路街道天津路23号。
山东除了德州和潍坊都有疫情 。通过查询相关公开信息显示:截止2022年11月29日山东省疫情最新消息新增59+808例。高风险城市包含的高风险区:济南市1407处 ,聊城195处,潍坊133处,德州111处 ,泰安市106处,滨州70处,青岛市64处 ,临沂市61处,其他地区高风险区位较少。
山东疫情防空比较好的城市
〖壹〗、莱西市 。通过查询资料可知,近来山东省莱西市的确诊病例和密接人数最少 ,是山东疫情防控比较好的城市。
〖贰〗、网友在社交媒体留言,称赞济南的包容与温暖。深层意义:城市治理与人文精神的结合济南此次行动不仅是一次应急管理实践,更体现了以下价值:公共治理能力:在疫情防控压力下,济南迅速调配资源 ,平衡了“防控安全”与“人文关怀”,为其他城市提供了借鉴 。
〖叁〗 、山东东营是全国范围内鲜为人知的无疫情城市。 该城市的独特之处在于,至今未有任何感染或诊断案例。 当地人将之称为现实版的世外桃源 ,因为这里仿佛被疫情遗忘 。 东营之所以能保持这样的记录,得益于强大的防控力度。
近来山东疫情中高风险地区有哪些
〖壹〗、近来青岛莱西市,滨州市 ,淄博市,德州禹城市,威海市为高风险地区。疫情的高中低风险地区划分标准是依据一个街道或者乡镇14天内是否有新冠确诊病例、有多少病例 ,来进行划分高中低这三个风险等级,且具体的划分标准还需要按照新冠肺炎疫情转变进行适时调整。
〖贰〗 、滨海新区(1个):天津临港经济区东方星城 。山东省 青岛市(2个):莱西市第七中学(龙口东路25号),龙口东路18号安居小区。威海市(2个):威海经济技术开发区华夏路51号鼎信大厦 ,威海火炬高技术产业开发区古寨东路145号渊源澡塘。
〖叁〗、截至2022年4月7日,山东3个中风险地区是:滨州市邹平市韩店镇上口村、滨州市惠民县孙武街道办事处怡水龙城小区 、威海市文登区张淑静鞋料加工厂(文登区环山办城西西街1-3号) 。山东省低中高风险地区划分依据:高风险地区:累计病例超过50例,14天内有聚集性疫情发生。
〖肆〗、截止2021年8月13日山东一共有三个中高风险地区如下:中高风险地区判断标准 是地域,以街道、乡镇为基本单位。是时间 ,最长潜伏期14天为一个单位 。是疫情,有多少病例,有没有发生聚集性疫情。具体标准是一个街道在14天内有没有新冠肺炎确诊病例 ,有多少,来划分。
〖伍〗 、山东中高风险地区名单近来山东无中高风险地区 。疫情实时变动,点击进入全国风险等级查询入口 ,查询各地最新风险等级。
〖陆〗、青岛莱西市第七中学,青岛莱西市龙水社区服务中心南龙湾庄自然村。根据山东防控办查询截止2022年12月1日山东规定青岛莱西市第七中学高风险,青岛莱西市龙水社区服务中心南龙湾庄自然村中风险 。山东省 ,简称鲁,别名齐鲁、东鲁、海右 、海岱,省会济南 ,是中国华东地区的一个沿海省份。
发表评论